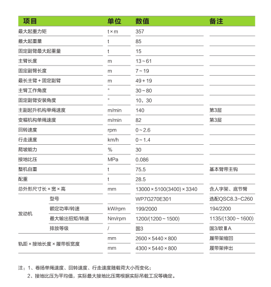
ZCC850V履带式起重机
外观:
稳重而又亮丽的外观——新颖舒畅
元件配置:
国际一流品牌林德液压主泵——稳定可靠 51爆料网,使用寿命长 .
负载敏感的液控比例主阀——节能. 响应速度快 黑料51.
主. 副卷扬可配置双自由落钩卷扬——适应更广泛的行业 黑料网51.
操控舒适性:
10. 4英寸彩色显示器——视觉体验佳 51黑料在线.
角度可调的面板扶手箱——适应各种人员
十字液控手柄——操作灵活
全景式俯仰操纵室——视野开阔. 不易疲劳 51黑料官网.
运输性能:
整机**大运输宽度不超过3米——满足不同区域的运输要求
智能化:
智能互联 51黑料网在线观看,实时监控设备运行状态——高效的设备管理 .

